温馨提示:·关于宁德市财政局 ...
站内搜索:
当前位置: 首页 > 网上办事 > 办事指南

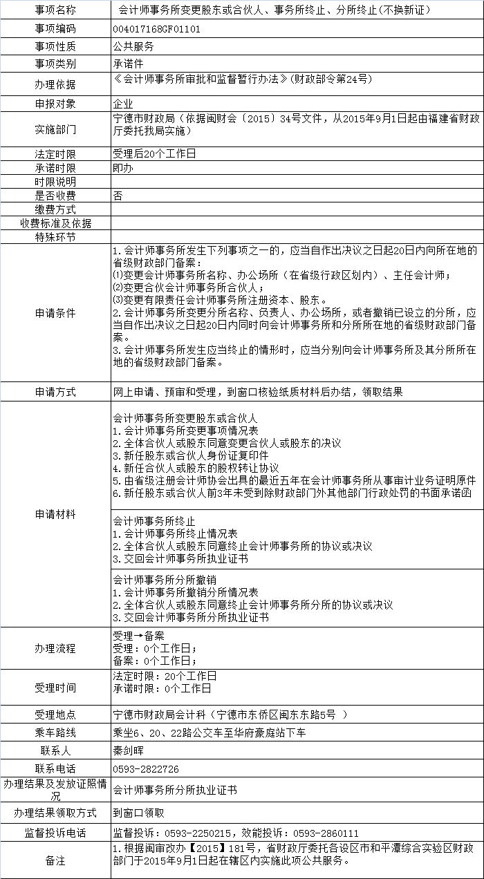
会计师事务所变更股东或合伙人、事务所终止、分所终止办理指南

会计师事务所变更股东或合伙人、事务所终止、分所终止办理指南
来源: [财政局]    浏览次数:    发布时间: 2018-01-18 字体大小:
推荐给朋友 【收藏】 【打印】 【关闭】
访问量:

主办单位:福建省宁德市财政局

地址:福建省宁德市闽东东路5号

电话:0593-2368065  传真:2823631

邮箱:ndcz6688@163.com 邮编:352100

备案号:闽ICP备08005901号